Wednesday April 2026

হটলাইন

কনটেন্টটি শেষ হাল-নাগাদ করা হয়েছে: বৃহস্পতিবার, ১৭ অক্টোবর, ২০২৪ এ ০৩:১২ PM

কী সেবা কীভাবে পাবেন

কন্টেন্ট: পাতা

কি সেবা কিভাবে পাবেন
সেবার নাম যেখানে পাওয়া যাবে সেবা প্রদানকারী সেবা প্রাপ্তির জন্য প্রয়োজনীয সময়
গর্ভবতী সেবা MCH-FP unit,UHC,UH&FWC/RD,MCWC, Medical Officer(MCH-FP) , সেবা কেন্দ্রে যাবার পর রই
স্যটেলাইট ক্লিনিক,কমউনিটি ক্লিনিক, বাড়ীতে। Medical Officer(Clinic)/ পরিবার কল্যাণ সহকারীর
Asst.Surgeon, FWV, ক্ষেত্রে বাড়ী পরিদর্শনের সময় CHCSP,FWA.
গভোত্তর সেবা MCH Unit,UHC,UH & FWC /RD,MCWC Medical Officer (MCH-FP)/ ঐ স্যাটেলাইট ক্লিনিক,কমউনিটি ক্লিনিক, Medical Officer Clinic/ বাড়ীতে। Asst,Surgeon , SACMO,FWV, CHCSP,FWA .
জটিল ঝুকিপূর্ণ MCH Unit,UHC,UH & FWC/RD,MCWC, মেডিকেল অফিসার (এমসিএইচ-এফপি), ঐ
গর্ভবতী মাকে স্যাটেলাইট ক্লিনিক, কমিউনিটি ক্লিনিক, মেডিকেল অফিসার ক্লিনিক/সহকারী
রেফার করা বাড়ীতে । সার্জন,সহকারী কমিউনিটি মেডিকেল অফিসার (মহিলা),FWV,CHCSP,CSBA.
স্বাভাবিক MCWC,MCH - FP Unit,UH&FWC, Medical Officer(MCH-FP), Medical সেবা কেন্দ্রে যাবার
প্রসব সেবা UH&FWC, কমিউনিটি ক্লিনিক, বাড়ীতে । Officer Clinic/Asst.Surgeon,SACMO,FWV, পরপরই,সিএসবিএ
CHCSP.CSBA. এর ক্ষেত্রে প্রয়োজনীয় সময়ে ।
এম আর ও MCH-FP Unit,UHC,UH&FWC/RD, FWV,SACMO. সেবা কেন্দ্রে যাবার
গর্ভপাত জনিত MCWC, MFSTC,MCHTI. পরপরই সেবা
সিজারিয়ান MCWC,MCH Unit,Medical College Asst,Surgeon,Medical Officer ঐ
অপারেশন Hospital,MFSTC,MCHTI. Clinic.
জরুরী প্রসব MCWC,MFSTC,MCHTI. Asst.Surgeon,Medical Clinic,FWV. ঐ
সেবা
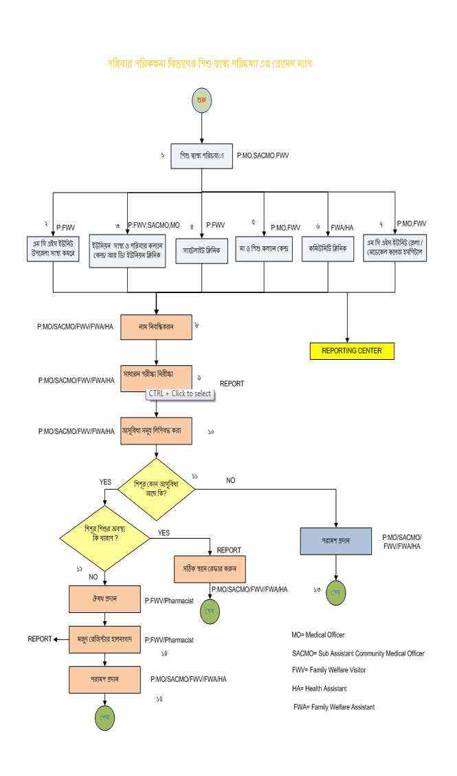
শিশু স্বাস্থ্য পরিচর্যা

নবজাতকের MCH-FP Unit,UHC,UH&FWC/RD,MCWC, Medical Officer (MCH-FP),Medical সেবা কেন্দ্রে যাবার
স্বাস্থ্য সেবা স্যাটেলাইট ক্লিনিক,কমিউনিটি ক্লিনিক, Officer clinic,FWV,CHCSP,FWA. পরপরই, পরিবার বাড়ীতে । পরিবার কল্যাণ সহকারীর ক্ষেত্রে বাড়ী পরিদর্শনের সময় ।
১বছরের কম MCH-FP Unit,UHC,UH&FWC/RD,MCWC Medical Officer(MCH-FP),Asst. সেবা কেন্দ্রে যাবার পরপরই,
বয়সী শিশুদের স্যাটেলাইট ক্লিনিক,কমিউনিটি ক্লিনিক,বাড়ীতে। Surgeon,Medical clinic,FWV,CHCSP, FWA এর ক্ষেত্রে বাড়ী পরিদর্শনের সময়।
স্বাস্থ্য সেবা MFSTC,MCHTI. FWA.
৫বছরের কম MCHFP Unit,UHCP,UH&FWC/RD,MCWC, Medical Officer(MCH-FP)/Asst.Surgeon, সেবা কেন্দ্রে যাবার পরপরই, পরিবার
বয়সী শিশুদের স্যাটেলাইট ক্লিনিক,কমিউনিটি ক্লিনিক, Medical Officer Clinic,FWV,CHCSP,FWA. কল্যাণ সহকারীর ক্ষেত্রে বাড়ী
স্বাস্থ্য সেবা বাড়ীতে, MFSTC,MCHTI. পরিদর্শনের সময়।
কের দুধ MCHFP Unit,UHC,UH&FWC,/RD,MCWC, Medical Officer (MCH-FP),/Asst.Surgeon, সেবা কেন্দ্রে যাবার পরপর, পরিবার

খাওয়ানোর স্যাটেলাইট ক্লিনিক,কমিউনিটি ক্লিনিক, Medical Clinic,FWV,CHSP,FWA. কল্যাণ সহকারীর ক্ষেত্রে বাড়ী

পরামর্শ সেবা MFSTC,MCHTI. পরিদর্শনের সময়।

ভিটামিন “এ” টিকাদান কেন্দ্র,কমিউনিটি ক্লিনিক , পরিবার কল্যাণ সহকারী,স্বাস্থ্য সহকারী, নির্দিষ্ট সময় পর পর

ক্যাপসুল বিতরণ আরডি,MFSTC,MCHTI. CHCSP. নির্দিষ্ট সেবা কেন্দ্রে।

* ইপআই(টিকাদান)

সেবা

পরিবার পরিকল্পনা
স্থায়ী পদ্ধতি UHC,UH&FWC (upgraded), Medical Officer(MCH-FP),Asst,Surgeon, MCWC & Model Clinic
(মহিলা ও পুরুষ) বিশেষ ক্যাম্প,মা ও শিশু কল্যাণ কেন্দ্র Medical Officer Clinic,Medical officer (FW) এ প্রতিদিন অন্যান্য ক্ষেত্রে
মডেল ক্লিনিক,MFSTC,MCHTI. নির্দিষ্ট সময়ের পর পর।
* ইমপ্ল্যান্ট /নরপ্ল্যান্ট উপজেলা স্বাস্থ্য কমপ্লেক্স, UH&FWC(upgraded), Medical officer (MCH-FP) মা ও শিশু কল্যাণ কেন্দ্র,

বিশেষ ক্যাম্প,মডেল ক্লিনিক,MCWC, Asst.Surgeon, এবং মডেল ক্লিনিকে প্রতিদিন

MFSTC,MCHTI. Medical Officer Clinic, অন্যান্য ক্ষেত্রে নির্দিষ্ট

Medical Officer (FW). সময়ের পর পর ।
* আইইউডি/কপারটি MCH-FP Unit.UHC,UH&FWC/RD,MCWC FWV সেবা কেন্দ্রে যাবার পর পরই
Model Clinic,MFSTC,MCHTI.

ফাইল ১
সেবার ধরণ সমূহ

ফাইল প্রিভিউ ওয়েব ব্রাউজারে সমর্থিত নয়

সেবার ধরণ সমূহ

ডাউনলোড করুন

এক্সেসিবিলিটি

স্ক্রিন রিডার ডাউনলোড করুন